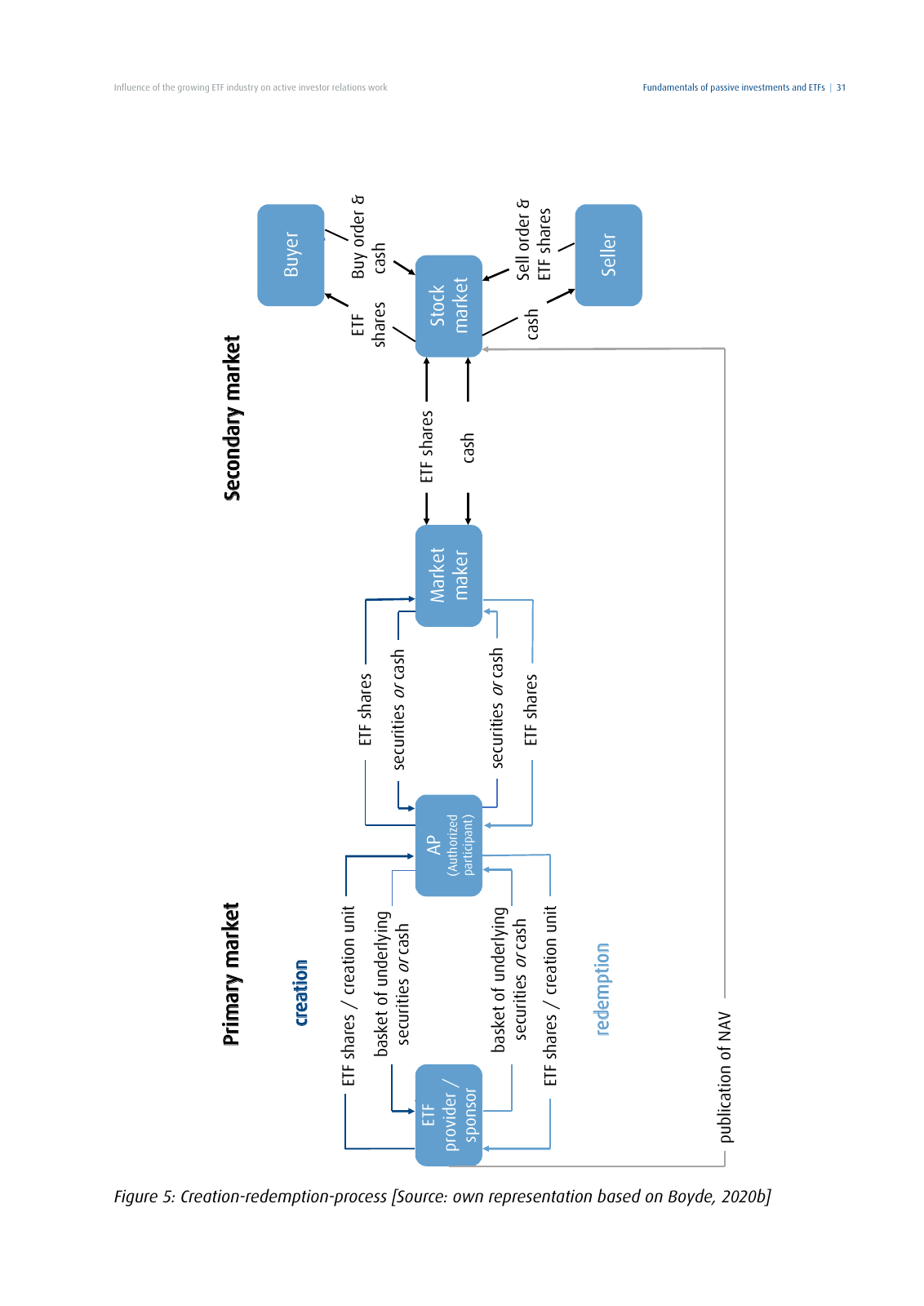
Influence of the growing ETF industry on active investor relations work 31Fundamentals of passive investments and ETFs PPrr iimm aarr yy mm aarr kkee tt SSee ccoo nndd aarr yy mm aarr kkee tt ET F pr ov id er sp on so r AP A ut ho riz ed pa rt ic ip an t M ar ke t m ak er St oc k m ar ke t ET F sh ar es cr ea tio n un it ba sk et of un de rly in g se cu rit ie s or ca sh ET F sh ar es ET F sh ar es se cu rit ie s or ca sh ca sh Se lle r Bu ye r ET F sh ar es ca sh Bu y or de r ca sh Se ll or de r ET F sh ar es se cu rit ie s or ca sh ET F sh ar es pu bl ic at io n of N AVcc rree aatt iioo nn rree ddee mm pptt iioo nn ba sk et of un de rly in g se cu rit ie s or ca sh ET F sh ar es cr ea tio n un it Figure 5 Creation redemption process Source own representation based on Boyde 2020b

Vorschau DIRK-Forschungsreihe Band 28: Influence of the growing ETF industry on active investor relations work Seite 31
Hinweis: Dies ist eine maschinenlesbare No-Flash Ansicht.
Klicken Sie hier um zur Online-Version zu gelangen.